
生计中不少东谈主皆有这么的感受:一样是永恒饮酒开yun体育网,男性更容易出现哀痛力下跌、反馈缓缓,大脑受损发扬似乎更为较着。
这并非巧合风光,而是有着明确的生物学机制相沿。永恒饮酒会握续轻松血脑樊篱、诱发神经炎症,最终激发融会功能毁伤,而性别互异在这依然由中上演提神要变装。
近日,Int J Mol Sci发表重磅商榷精确揭示了P2X7受体信号通路如何调控慢性酒精显现带来的性别互异化脑毁伤。

商榷东谈主员对牝牡小鼠进行3周慢性间歇性酒精显现,并使用P2X7受体扼制剂进行打扰。在两组动物血酒精浓度一致的情况下,商榷不雅察到权贵的性别互异。
在神经炎症反馈上,雄性小鼠大脑内多种促炎因子基因抒发权贵高潮,外周血炎症因子同步升高;雌性小鼠仅白介素-1β抒发高潮,举座炎症反馈更神色。扼制P2X7受体可较着缩小上述炎症更动。

慢性间歇性酒精显现辅导雄性小鼠大脑促炎因子抒发权贵高于雌性
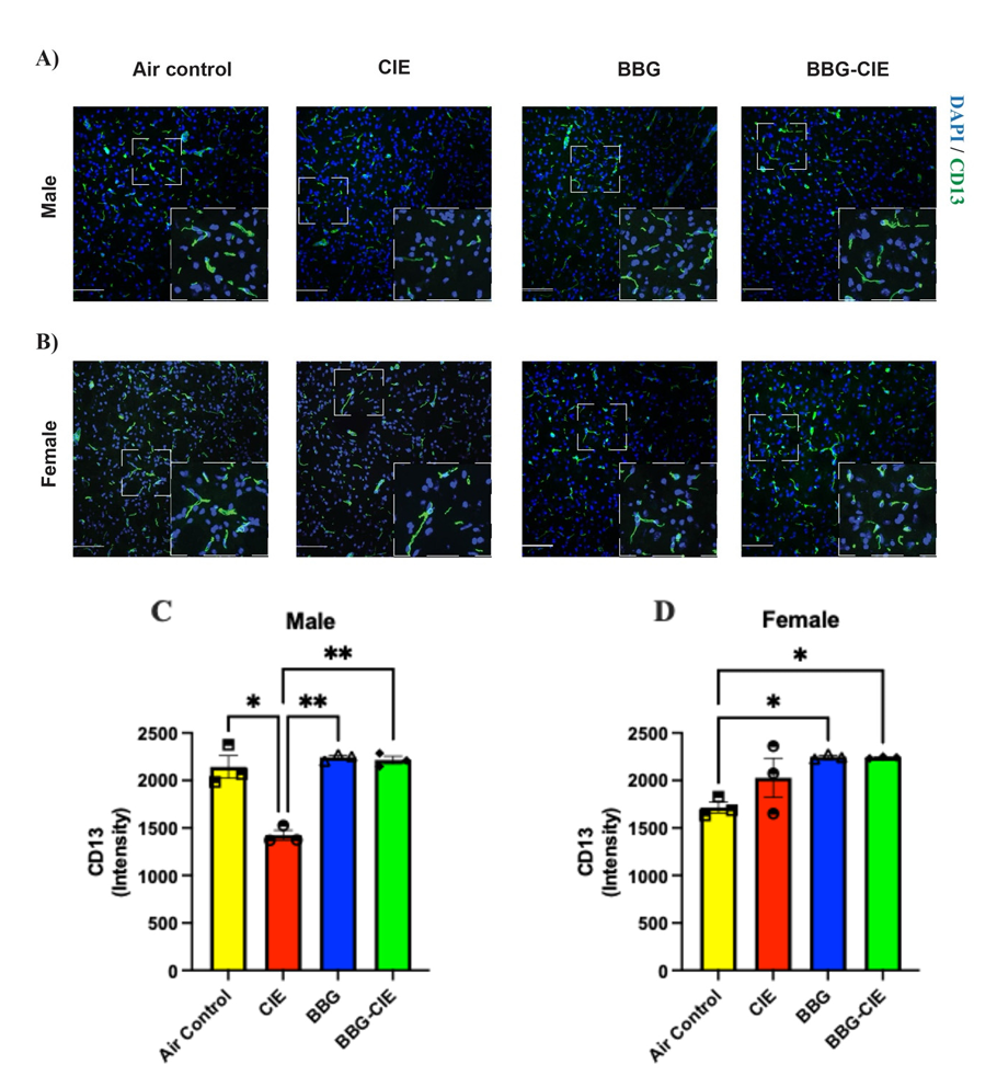
血脑樊篱保护层面,仅雄性小鼠出现周细胞散失下跌这一典型毁伤发扬,扼制剂可使其复原平日;雌性小鼠未出现较着血脑樊篱毁伤。

慢性间歇性酒精显现缩短雄性小鼠周细胞散失度,P2X7R扼制可逆转该效应
在细胞毁伤标记物上,外周三磷酸腺苷、P-糖卵白、细胞外囊泡过火线粒体DNA含量,在牝牡小鼠中均较着高潮,扼制P2X7受体可部分缓解这些更动。
步履学效力夸耀,慢性酒精显现仅形成雄性小鼠空间哀痛受损,雌性小鼠哀痛功能不受影响;使用P2X7受体扼制剂可权贵改善雄性小鼠的哀痛毁伤。

仅雄性小鼠出现慢性间歇性酒精辅导的空间哀痛毁伤,P2X7R扼制可迷惑
这项商榷明晰标明,慢性酒精激发的神经炎症、血脑樊篱毁伤与融会不容具有权贵性别互异,雄性更易感、毁伤更全面,雌性仅发扬为有限炎症反馈且无融会受损。
P2X7受体是调控酒精性脑毁伤的重要分子靶点,阻断该受体可从抗炎、保护血脑樊篱、改善融会等多方面证实神经保护作用,为临床制定性别互异化的酒精联系脑毁伤防治政策,提供了迫切科学依据。
参考府上:
[1]Togre NS, Bhoj PS, Mekala N, et al. P2X7R Signaling and Differential Regulation of Neuroinflammatory and Behavior Responses in Male and Female Mice During Chronic Ethanol Exposure. Int J Mol Sci. 2026;27(5):2332. Published 2026 Mar 2. doi:10.3390/ijms27052332
撰文 | 生物谷
裁剪 | 木白开yun体育网
